网站首页
拼搏网上登陆概况
拼搏网上登陆简介
部门架构
领导成员
部室任命
工作总结
拼搏网上登陆荣誉
企业文化
党的建设
党建工作
党风廉政
群团工作
中共第二十次代表大会
精神文明
新闻中心
拼搏(中国)新闻
行业动态
行业规范
拼搏(中国)业务
服务区管理
收费运营
重点项目建设
机电管理
养护管理
分子拼搏网上登陆动态
公示公告
公示公告
招标计划公告
安全生产
网站首页
公示公告
>
公示公告
公示公告
公示公告
招标计划公告
详细内容
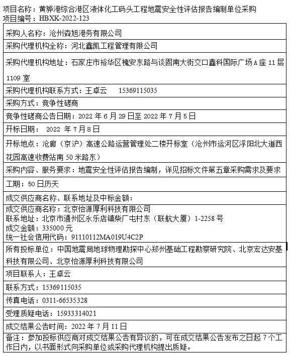
黄骅港综合港区液体化工码头工程地震安全性评估报告编制单位采购成交结果公告
乐鱼官方端网站登录入口
|
开云电子竞技官方网站
|
开云体云app官网登录入口
|
开元官网首页登录入口
|
乐竞在线注册
|
九游官网网页版登录入口
|
德赢(china)·官方网站
|
星空app在线登录入口
|
开云(中国)Kaiyun·官方网站-登录入口
|